Beispiele

Dampftemperaturregelung mit SDC
(State Deviation Control)


Saugzugregelung
(ehemals Patent DE 41 40 921 C2)


T-Summen-Regel

spezielle PI-Regler

PID-Regler mit begrenzender Aufgabe

Durchflussregelung

• Begrenzungsregelung Druck/Durchfluss

praktische Regelungstechnik

Messwertfilter

Download

Diplomarbeiten Klaus Moellmann

S7 Regelbausteine

T-Summen-Regel

Ablöseregelungen

Beispiel Durchflussregelung mit Druckbegrenzung

1 Einleitung
In nahezu allen technischen Prozessen beeinflussen Stelleingriffe nicht nur eine physikalische Größe, sondern viele Größen ändern sich bei Änderung der Stellgröße. Eine der Größen hat für den geplanten Prozess üblicherweise eine hervorgehobene Rolle, so dass mittels Regelung versucht wird, diese Größe auf ihrem Zielwert zu halten. Ihre Messanordnung zusammen mit Regler und Stellglied vervollständigen den Regelkreis.

Verändern sich andere Größen beim Betrieb in unerwünschte Wertebereiche, so kann nach weiteren Stelleingriffen gesucht werden, die diese Größen günstig beeinflussen können. Die Regelanordnung erhält dann weitere Regelkreise oder muss wegen starker Vermaschung sogar als Mehrgrößenregelung ausgelegt werden.

Eine andere Möglichkeit ist es, Stelländerungen des einen Stellglieds nur soweit zuzulassen, dass keine der Größen kritische Werte annehmen kann. Da mit einem Stellglied nur ein Regelkreis geschlossen werden kann, kann auch nur ein Wert auf dem gewünschten Wert gehalten werden. Die anderen Größen nehmen beliebige Werte an. Droht eine dieser Größen einen kritischen Wert anzunehmen, so wird dieser Regelkreis geschlossen und somit zur Wirkung gebracht.

Solche Regelaufgaben werden oft mit Umschaltungen projektiert, die über logische Verknüpfungen aus Grenzwertüberwachungen betätigt werden. Da die Dynamik der zugrundeliegenden Regelstrecken häufig nicht einbezogen wird, kann so nicht verhindert werden, dass nach der Umschaltung die neu geregelte Größe sich weiter auf den kritischen Punkt hin bewegt und erst nach einiger Zeit der dafür eingestellte Sollwert erreicht wird.

Die Regelungstechnik hält für diese Aufgabe die Ablöseregelung bereit. Mehrere Reglerausgänge werden über eine Minimum-Auswahl zusammengeschaltet, so dass immer die kleinste Stellgröße aller Regler das Stellglied beeinflusst. Keiner der Istwerte kann größer werden als der eingestellte Sollwert, da sonst der zugehörige Regler den kleinsten Ausgang an die Minimum-Auswahl liefert und dadurch Zugriff auf das Stellglied erlangt. Hierbei haben auch dynamische Zusammenhänge einen Einfluss, da bei starker Änderungsgeschwindigkeit eines Istwertes der zugeordnete Regler schon den kleinsten Ausgang liefern kann, bevor der zugeordnete Sollwert erreicht ist.

Natürlich kann anstelle der Minimum-Auswahl auch eine Maximum-Auswahl für die Ablöseregelung erforderlich sein, wenn keine der Größen des Prozesses unter bestimmte Werte sinken soll. Auch der Regelsinn bestimmt die Art der Extremwert-Auswahl. Natürlich sind weiterhin Reihenschaltungen von Extremwert-Auswahlgliedern denkbar, um einzelne Prozessgrößen nach oben und andere nach unten abzusichern.

Ablöseregelungen werden weniger komplex, wenn die Extremwert-Auswahl bei den Regeldifferenzen erfolgt. Es ist dann nur ein Regler erforderlich. Obwohl es möglich ist, mit dem Regelkreis im Eingriff die Regelparameter umzuschalten, kann diese Anordnung meist nicht besser als die Lösung mit Umschaltern die dynamischen Belange berücksichtigen.

Aber auch die klassische Ablöseregelung hat dynamische Probleme im Augenblick der Ablösung. Hier soll am Beispiel einer Ablöseregelung von Druck und Durchfluss gezeigt werden, dass bei höchsten Anforderungen aufwendigere Lösungen in Weiterentwicklung des Grundgedankens entstehen müssen.

Die Aufgabenstellung Ablöseregelung ergibt sich häufig beim Transport von Stoffen. So lassen sich die hier gefundenen Lösungen bei Gasen leicht auf Durchfluss und Füllstand bei Flüssigkeiten übertragen. Aber auch ganz andere Prozessbereiche können vermutlich von diesen Überlegungen profitieren.

2 Grundschaltungen



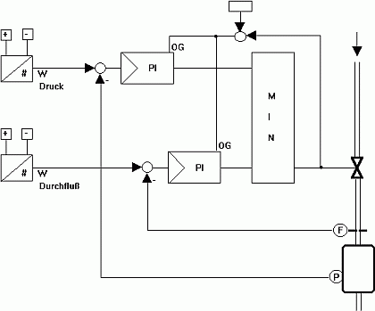
Bild 2.1 Ablöse-Regelung

Bild 2.1 zeigt den klassischen Aufbau einer Ablöseregelung am Beispiel einer Durchfluss- und Druck-Regelung. Durch die Minimum-Auswahl wird erreicht, dass immer der Regler auf das Stellventil zugreift, der die geringste Ventilöffnung fordert. Zur Einbindung weiterer Regelgrößen in die Ablöseregelung sind die zugeordneten Regler auf weitere Eingänge der Minimum-Auswahl zu legen.

Je nach Betriebsbedingungen soll der Druck- oder Durchfluss-Regler über das Stellglied aktiv am Prozess sein. So kann z.B. bei Normalbetrieb die Regelung des Durchflusses erfolgen, jedoch darf dabei ein bestimmter Druck nicht überschritten werden. Besteht die Gefahr einer Drucküberschreitung, soll der Druck-Regler auf das Stellglied wirken. Jeweils der Regelvorgang, der dem Stellglied den geringeren Wert zuführen möchte, muss also zum Eingriff gelangen. Bei Eingriff des Druck-Reglers wird in diesem Beispiel der Durchfluss unter den Sollwert fallen. Ein solcher Eingriff kann aus dynamischen Gründen schon vor Erreichen des kritischen Druckes erforderlich sein.

Für Ablöseregelungen gibt es mannigfaltige Ausprägungen. So kann mit derselben Anordnung auch die Druck-Regelung der vorgesehene Betriebsfall sein und der Durchfluss soll seinen Sollwert nicht überschreiten. Dies ist allein mit der Wahl der Sollwerte zu beeinflussen. Eine Umschaltung ist nicht erforderlich.

Ablöseregelungen können auch mit einer Maximum-Auswahl ausgestattet werden. Dies hängt mit der Wirkungsrichtung des Stellgliedes und dem Regelsinn der beteiligten Regler zusammen. Würde im Beispiel von Bild 2.1 das Regelventil so reagieren, dass bei größtem Stellsignal die Stellung "geschlossen" erreicht wird und bei kleinstem Stellsignal die Stellung "volle Öffnung", so müsste für die beschriebene Wirkungsweise ein Faktor -1 zwischen Minimum-Auswahl und Stellventil eingefügt werden. Dieser Faktor -1 kann aber auch den einzelnen Reglern durch Umkehr des Vorzeichens der Regelverstärkung zugeordnet werden. Dann jedoch ist eine Maximum-Auswahl vorzusehen.

Grundsätzlich besteht immer die Möglichkeit Minimum- oder Maximum-Auswahl einzusetzen, wenn die Vorzeichen überall in der Schaltung entsprechend angepasst werden. Für die Anschaulichkeit der Anordnung ist jedoch meist nur eine der beiden Lösungen machbar. So ist in Bild 2.2 die Aufgabe gelöst, den Füllstand des Stoffes im Tank nicht unter den Sollwert fallen zu lassen.



Bild 2.2 Füllstands-Begrenzung

Ein Vergleich der Bilder 2.1 und 2.2 zeigt, dass bei Stoff-Transporten immer Durchflüsse zu behandelt sind. Dort, wo sich Stoffe sammeln, entsteht bei Gasen ein Druck, jedoch bei Flüssigkeiten oder Schüttgut ein Füllstand. Das grundsätzliche Verhalten des Sammelbehälters ist jedoch in beiden Fällen gleich. Der Druck bzw. der Füllstand verändern sich integral (ohne Ausgleich) solange eine Differenz zwischen Zufluss und Abfluss besteht. Je größer die Differenz, desto stärker die Veränderung.

Bei Gasen ist jedoch zu beachten, dass der Durchfluss durch das Ventil vom Druckgefälle abhängig ist. Mit sinkendem Gefälle sinkt auch der Durchfluss. So ist es möglich, dass sich doch ein Gleichgewichtszustand zu bestimmten Ventilstellungen einstellt bei jeweils unterschiedlichen Drücken. Eine solche Abhängigkeit vom Füllstand besteht bei Flüssigkeiten nur beim Abfluss.

Ist der Druck- bzw. Füllstands-Regelung eine Durchfluss-Regelung unterlagert, so liegt grundsätzlich integrales Verhalten vor.

Aufgrund dieser Ähnlichkeit des Verhaltens genügt es, die vorliegenden Untersuchungen auf Gasprozesse zu beschränken, da sich die Ergebnisse auf Flüssigkeiten übertragen lassen.

2.1 Die Kaskade
Nicht immer wird eine der oben beschriebenen Anordnungen anwendbar sein. Es ist z.B. möglich, dass ein zentraler Durchfluss-Sollwert auf verschiedene Durchfluss-Regelstrecken aufgeteilt werden soll. Werden dann alle Strecken wieder zusammengeführt und der Druck an diesem Sammelpunkt ist begrenzend zu regeln, dann ist die Druck-Regelung eine zentrale Aufgabe und die Durchfluss-Regelungen werden dezentral unterlagert zu lösen sein. Damit ist die Struktur einer Kaskaden-Regelung entstanden. Es kann auch verlangt sein, die Durchfluss-Regler auf Einzelregelbausteinen zu platzieren.

Der Ausgang des äußeren Reglers dieser Kaskade ist als ein Durchfluss-Sollwert für den oder die unterlagerten Regler zu sehen. Ein anderer Durchfluss-Sollwert ist der für die Anlagenführung gewählte. Es gibt nun verschiedene Möglichkeiten diese zu verknüpfen, um das gewünschte Begrenzungsverhalten zu erzielen.



Bild 2.1.1 Ablöseregelung mit Kaskade

Beide genannten Sollwerte können über eine Minimum-Auswahl verbunden werden, deren Ausgang den Sollwert für den inneren Kreis darstellt. Diesen Fall wird man für mehrere überlagerte begrenzende Regler vorsehen. Ist nur ein überlagerter Regler vorgesehen, lässt sich die Stellgrößen-Begrenzung als Minimum-Auswahl nutzen. Der Anlagen-Sollwert wird dabei einfach auf die Obergrenze für die Stellgröße des überlagerten Reglers aufgeschaltet.



Bild 2.1.2 Ablöseregelung durch Stellgrößenbegrenzung

3 Nachteile der Anordnungen
Die Schaltung in Bild 2.1.2 zeigt ein Problem auf. Wird in dieser Schaltung der Sollwert für den Durchfluss erhöht, so wird für den überlagerten Druckregler ein größerer Stellbereich freigegeben. Dieser wird aber mit der Regelgeschwindigkeit der Druckregelung durchlaufen. Somit kann trotz eines nicht notwendigen Eingriffes der Druckbegrenzung eine Änderung des Durchflusses nicht mit dem meist schnellen Regelverhalten einer Durchflussregelung erfolgen. Diese Charakteristik gilt natürlich nur für Sollwertänderungen in einer Richtung. Bild 3.1 zeigt dieses Verhalten. Der Durchfluss wird so langsam hochgeregelt, dass sogar vor Erreichen des Endwertes die Druckbegrenzung den Durchfluss wieder herunterregelt. Der Sollwertsprung nach unten wird jedoch mit einer wesentlich geringeren Zeitkonstante ausgeregelt. Es kommt hier übrigens ein Durchflussregler mit Begrenzung im Regeldifferenzzweig zum Einsatz, wodurch sehr schnelle Reaktion möglich ist.



Bild 3.1 Änderungen Durchfluss-Sollwert

Die Schaltungen in Bild 2.1 und 2.1.1 scheinen zunächst diesen Nachteil nicht zu besitzen. Ist eine Druckbegrenzung nicht erforderlich, so liefert der Druckregler seine größte Stellgröße und behindert die Regeleingriffe des Durchflussreglers damit nicht.

Hier ist jedoch ein anderes ungünstiges Verhalten zu berücksichtigen. Soll bei kleinem Durchfluss der Druckregler zum Eingriff kommen, so muss dieser zunächst einen weiten Stellbereich nach unten durchlaufen, in dem keine Wirkung auf das Stellglied erfolgt. Erst nach einiger Zeit wird der Druckregler über die Minimum-Auswahl eingreifen können (Bild 3.2). Dann kann aber die Druckgrenze bereits empfindlich überschritten sein, und das nachfolgende Ausregeln von ausklingenden Schwingungen begleitet werden. Es handelt sich hierbei um eine spezielle Ausprägung der Problematik des Reset-Windup.



Bild 3.2 Druckbegrenzungs-Regelung ohne Besonderheiten

Daher wird diesen Schaltungen häufig eine Begrenzung der nicht aktiven Stellgröße mitgegeben. Beispielsweise kann den Obergrenzen der Stellgröße das Stellsignal nach der Minimum-Auswahl, eventuell versehen mit einer kleinen Spanne nach oben, aufgeschaltet werden (Bild 3.3). Auf den aktiven Regler hat das keine Auswirkung, der andere Regler jedoch kann nicht in seine Sättigung laufen und steht somit nahe am Eingriffspunkt bereit. Mit DDC-Reglern, die nach dem Geschwindigkeitsalgorithmus mit eingefügter Stellschritt-Summierung funktionieren, kann auch der Wert nach der Minimum-Auswahl auf die Stellgrößen der beteiligten Regler zurückgeladen werden, so dass diese den nächsten Schritt ihres Algorithmus mit dem am Stellglied gültigen Wert beginnen.



Bild 3.3 Begrenzung der nicht aktiven Stellgröße

Sieht man jedoch diese Verbesserung der Dynamik des Begrenzungseingriffes vor, stößt man auf dieselben Probleme, die für die Schaltung 2.1.2 angegeben wurden. Der langsamste Regler bestimmt die Regelgeschwindigkeit in Richtung Vergrößerung des Stellsignals. Dies gilt natürlich umgekehrt auch für die Maximum-Auswahl. Bei unserem Anwendungsbeispiel Durchfluss-Regelung mit Druck-Begrenzung wird sich der Durchfluss nur mit der Charakteristik des Druck-Reglers steigern lassen, wenn ein Sollwertsprung für den Durchfluss vorgegeben wird.

4 Verbesserungen
Um den dargestellten Nachteilen zu begegnen, werden besondere Lösungen erforderlich, wie sie in den vielfach veröffentlichten Grundschaltungen nicht vorkommen.

Häufig wird versucht, den Druckregler abzuschalten, solange der Druck seinen Sollwert noch nicht erreicht hat. Für eine gute Dynamik der Druckregelung ist jedoch ein Eingriff schon vor Erreichen des Sollwertes erforderlich. Der Punkt, an dem der Eingriff erfolgen muss, ist außerdem abhängig vom Verlauf der Störgröße, der die Geschwindigkeit bestimmt, mit der sich der Druck verändert. Wird der Druckregler nicht rechtzeitig aktiv, sind Überschwinger unvermeidlich. Eine Zuschaltung des begrenzenden Reglers kann also allenfalls unter Berücksichtigung der Veränderung der Regeldifferenz erfolgen. Dies kann durch ein AR1-Glied (Lead - oder PDT1-Glied) vor dem Grenzwertgeber zur Überwachung der Regeldifferenz berücksichtigt werden. Der Grenzwertgeber überwacht dann sozusagen zukünftig zu erwartende Regeldifferenzen und nicht die momentan anstehenden.

Vorteile der dynamischen Aktivierung des Begrenzungsreglers:

  • Frühzeitiges Deaktivieren des Begrenzungsreglers
Nachteile der dynamischen Aktivierung des Begrenzungsreglers:

  • Parameter der Zuschaltung stark abhängig von der Streckendynamik
  • Die Dynamik, die die Zuschaltung auslöst, wird vom Regler nicht mehr gesehen. Der Eingriff des Reglers ist daher dynamisch ungünstiger.
Man kann aber den Druckregler selber bestimmen lassen, wann er aktiv werden möchte, um die Verletzung von Druckgrenzen abzuwenden. Dazu wird er zunächst mit Stellgröße am Anschlag betrieben, um dem Durchflussregler den vollen Spielraum freizugeben. Wenn nun der Druckregler eingreifen muss, wird er beginnen, vom Anschlag wegzulaufen. Dies ist der Augenblick zu dem die Stellgröße des Druckreglers dynamisch auf den Wert der aktiven Stellgröße nach der Extremwert-Auswahl zu setzen ist. Somit ist der Druckregler zu einem für den Regelverlauf günstigen Augenblick auf das Stellglied durchgeschaltet.

Ist der Begrenzungseingriff nicht mehr aktiv, also die Stellgröße des Druckreglers größer als der andere Wert an der Minimumauswahl, so kann der Druckreglerausgang wieder auf den Anschlag geschaltet werden.

Um ständiges Hin- und Herschalten zu vermeiden, kann das Verlassen des Anschlages veranlasst werden, wenn der Reglerausgang 100% durchläuft bei Festlegung der Obergrenze für den Reglerausgang auf einem leicht höheren Wert. Auch das Zurücksetzen des Reglerausganges erfolgt dann, wenn dessen Wert eine Spanne höher als der Wert hinter der Minimum-Auswahl liegt.

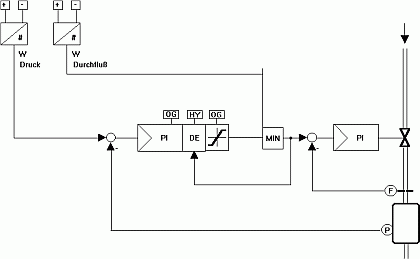
Diese Funktionen lassen sich in modernen Automatisierungsgeräten leicht herstellen, besonders wenn als Regler Bausteine zum Einsatz kommen, die einen überschreibbaren Ausgang besitzen. Schwieriger ist die Funktionsplandarstellung. Bild 4.1 zeigt den zusätzlichen Funktionsblock DE (Dynamischer Eingriff), der die oben beschriebenen Funktionen beinhaltet. Der Wert HY gibt die Spanne vor, die der Reglerausgang über den wirksamen Wert laufen muss, um wieder auf die Obergrenze geschaltet zu werden. Solche Ergänzung lässt sich auch in der Schaltung gemäß Bild 2.1 unterbringen.

Bild 4.2 und Bild 4.3 zeigen den Erfolg dieses Konzeptes. So zeigt sich bei Änderung des Durchflusses aus einem Druckbehälter ein gutes Ausregeln des Druckes durch den begrenzenden Eingriff auf den Durchfluss in den Behälter. Auch hier hat der Druckregler Ruheparameter zur Unterdrückung der Grenzschwingung. Ebenso werden Änderungen des Durchfluss-Sollwertes schnell ausgeregelt, solange die Druckregelung noch nicht im Eingriff ist.



Bild 4.1 Ablöseregelung als Kaskade mit dynamischem Eingriff



Bild 4.2 Druckbegrenzungs-Regelung



Bild 4.3 Änderungen Durchfluss-Sollwert

Bei Ablöseregelung von Regelkreisen mit vergleichbarem dynamischen Verhalten kann auf den "dynamischen Eingriff" verzichtet werden. Hier ist die Schaltung nach Bild 2.1 mit dem Rückladen der wirksamen Stellgröße auf den Reglerausgang der PI-Bausteine die richtige Wahl.

5 Sonstige Anordnungen



Bild 5.1 Ablöseregelung durch Subtraktion

Als bessere Verknüpfungsmöglichkeit erscheint manchen die Subtraktion. Der Ausgang des Druck-Reglers wird dabei vom Durchfluss-Sollwert abgezogen. Die Subtraktion erfordert eine Umkehrung des Regelsinnes im Druck-Regler. Der Druck-Regler ist hierbei mit einer Stellgrößen-Untergrenze von 0 zu versehen. Sieht der Druck-Regler genug Spielraum wird seine Stellgröße auf 0 festgehalten. Der Durchfluss-Sollwert ist in seiner vollen Größe wirksam. Werden die Druck-Bedingungen verletzt, wird der wirksame Sollwert durch Subtraktion verkleinert. Solange der Druckregler keine Gefahr für eine Verletzung der gewünschten Druckbedingungen sieht, bleibt sein Ausgang auf 0 und alleine die Dynamik des Durchflussreglers bestimmt das Verhalten.

Bei der Subtraktion als Verknüpfung ergibt sich noch ein Nachteil. Selbst wenn die Begrenzung bereits im Eingriff ist, kann mit dem Durchfluss-Sollwert der wirksame Sollwert für den Durchfluss-Regler weiter erhöht werden. Zwar wird danach der Druck-Regler diese Erhöhung wieder zurücknehmen, jedoch kann es zu wesentlichen Drucküberschreitungen kommen.

Eine weitere ähnliche Möglichkeit der Verknüpfung ist es, den Ausgang des Druck-Reglers als Faktor zwischen 0 und 1 auf den Anlagen-Sollwert für den Durchfluss wirken zu lassen. Untersucht man die Anordnung genauer, sieht man, dass der Anlagen-Sollwert damit einen zusätzlichen Faktor in der Regelverstärkung für den Druck darstellt. Die Regelung für den Druck wird so bei kleinen Sollwerten zu schwach wirkend.



Bild 5.2 Ablöseregelung durch Multiplikation

Eine häufig verwendete Schaltung ist in Bild 5.3 zu sehen. Hier findet die Extremwertauswahl vor dem PI-Baustein statt. Dadurch sind alle Sättingungseffekte der Stellgrößen vermieden. Aber auch bei Parameterumschaltung je nach wirksamem Eingangskreis ist das dynamische Verhalten ungünstiger als mit Extremwertauswahl der Stellgrößen. Auch hier findet nämlich eine Ablösung erst dann statt, wenn die Regelabweichung sich umkehrt, solange ein Regelkreis ausgeregelt ist und also eine Regeldifferenz null vorgibt. Das kann wieder zu Grenzverletzungen führen.



Bild 5.3 Extremwertauswahl vor dem Regler

6 Parametrierung
Eine Störung kann einsetzen, wenn der Begrenzungsregler kurz vor seinem Einsatzpunkt steht. Um dann die zulässige Grenze so gut wie möglich zu halten, ist ein möglichst stark wirkender Regler erforderlich. Diese Parametrierung kann jedoch ungünstig wirken, wenn der Begrenzungsregler bereits fernab von kritischen Werten kurzzeitig eingreift oder frühzeitig die Begrenzung langsam einsetzt, wenn eine spätere heftigere Begrenzung ausgereicht hätte. Diese Effekte können dazu verleiten, die Parameter des Begrenzungsreglers schwächer wirkend zu gestalten. Besser ist es in solchen Fällen, die Regelverstärkung abseits der zu haltenden Grenze schwächer zu gestalten. Dies kann mit einer Kennlinie im Zweig der Regeldifferenz des Begrenzungsreglers erfolgen. Bei Reglern mit Geschwindigkeitsalgorithmus kann jedoch die Regelverstärkung auch umgeschaltet werden. Um den Regler sicher wieder außer Eingriff zu bringen, sollte die Umschaltung mit Hysterese geschehen. Die Umschaltung zu schwächerer Regelverstärkung sollte bei weiterem Abstand von der Begrenzung erfolgen, als die Umschaltung zu stärkerer Regelverstärkung.

Gibt es bei der Wirkung des Stellgliedes tote Zonen, so kann es leicht zu Grenzschwingungen kommen. Dies gilt besonders bei Kaskadenanordnungen. Zur Verhinderung von Grenzschwingungen sind geeignete Maßnahmen erforderlich (z.B. Parameterumschaltung bei sehr kleiner Regeldifferenz). Dies wird in einem gesonderten Papier beschrieben.

7 Weiterentwicklungsmöglichkeiten

7.1 Anstiegsbegrenzung des Drucksollwertes
Um heftige Reaktionen bei Drucksollwertänderungen auszuschließen, wird die Sollwertänderung in der Regel über einen Anstiegsbegrenzer wirksam gemacht. Solange der Druckregler im Eingriff ist, ist die Wirkung überschaubar. Wenn jedoch die Druckregelung sich nicht im Eingriff befindet, ist der Einfluss der Druckregelung undurchschaubar. Welcher Sollwert ist gerade wirksam? Warum ist der neue Sollwert eigentlich nicht sofort wirksam, wenn er nicht zum Eingriff der Druckregelung führt?

Es ist möglich, Sollwertänderungen außerhalb des Eingriffbereiches der Druckregelung sofort wirksam werden zu lassen, wenn der Regler bei dieser Änderung festgehalten wird. Ohne dieses Festhalten reagiert der Regler aufgrund der üblichen hohen Regelverstärkung auch außerhalb des Eingriffbereiches heftig.

Wird der Sollwert nur selten geändert, kann es als einfache Abhilfe sinnvoll sein, am Anstiegsbegrenzer kein Reset bei Hand vorzunehmen, so dass der Anstiegsbegrenzer nur selten überhaupt wirksam wird.





Mehr Info?

info@proconsol.de
Disclaimer Letzte Aktualisierung 01.07.2017